首页
搜索
2026国考
2026省考
专业库
公考雷达APP
VIP
升级
登录/注册
2026福建省考
2026重庆市考
2026湖北省考
2026安徽省考
2026国考调剂
2026国考
2026湖南省考
2026海南省考
2026广东省考
2026浙江省考
位置:
首页
报考问答
问题详情
三支一扶期满的考生有加分吗
来自公告:国家税务总局广东省税务局系统2024年公开招聘事业单位工作人员公告
雷宝_8723
提问
2024-06-30
1073个人查看
1个回答
手机也能看问答>>
全部
1
个回答
我要回答
关注提问
回答
文明上网,理性发言,请遵守
公考雷达跟帖评论服务协议
上传图片
支持jpeg、png图片格式,最多可上传6张图片
匿名
收起
提交
雷宝_5211
2024-07-04
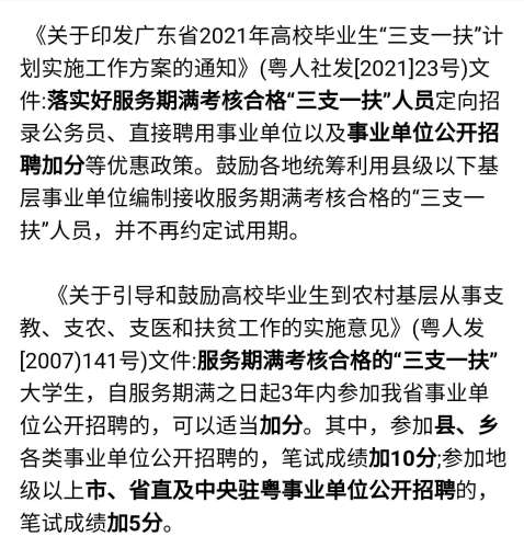
文件是要落实加分政策的
1
提交回复
手机扫码查看此问答
微信扫一扫查看问答
APP
下载官方APP
看公告选职位体验更棒
微信
关注官方微信
看更多精选好职位
客服
反馈
回顶部